

四、不需基因检测的靶药
不需基因检测即可使用的靶药,主要是细胞周期调节相关的CDK4/6、mTOR等通路抑制剂,通常与内分泌药物联合用于HR阳性乳腺癌患者。


乳腺癌的分子分型
一、乳腺癌共分为四个分子亚型
1、Luminal A型:HER2阴性、ER(雌激素受体、阳性、PR(孕激素受体、阳性(且高表达、;
2、Luminal B型:HER2阴性、ER阳性、PR阴性(或低表达、;
3、HER2过表达型:HER2阳性;
4、三阴型:HER2、ER、PR均为阴性。

患者要确定自己属于以上哪个分型,需通过免疫组化(IHC、检测确认以上几个指标的情况,一般医院都会有免疫组化平台可进行该分子病理检测。
二、分子病理检测结果的判读
1.HER2
暂无统一标准,通常认为:
1、如果检测结果为IHC 3+,HER2阳性;
2、如果检测结果为IHC 2+,则应进一步通过ISH(原位杂交检测、,如果ISH检测结果为ISH+,则为HER2阳性,如果ISH检测结果为ISH-,则为HER2低表达;
3、如果检测结果为IHC 1+,则为HER2低表达;
4、如果检测结果为IHC 0,则为HER2阴性。
2.HR(包括ER和PR、)
免疫组化IHC检测,阳性阈值为≥1%,ER 1%-10%为弱阳,>10%为阳性;PR指南建议20%阳性作为LuminalA和Luminal B的临界值。
不同分型乳腺癌如何选择治疗方案与基因检测套餐
1、Luminal A、Luminal B型
1.Luminal A、Luminal B型约占乳腺癌的70%。
2.治疗方案
1、手术
2、分泌治疗
3、化疗【早期:部分需基因检测】
4、内分泌+靶向治疗【晚期:二线或后线治疗:需基因检测】
3.基因检测
3.1化疗指导基因套餐:乳腺癌21基因检测、70基因检测、28基因检测
适用人群:Luminal A、Luminal B型,早期患者:淋巴结阴性或淋巴结阳性(1-3个腋窝淋巴结、。
国外指南推荐将基因检测(基因表达、结果作为部分HR阳性(ER/PR阳性、、HER2阴性乳腺癌患者是否选择辅助化疗的重要依据。

3.2 HR阳性/HER2阴性乳腺癌患者获批/指南推荐靶向药及需检测基因
适用人群:Luminal A、Luminal B型,晚期患者
通常对于晚期HR阳性/HER2阴性乳腺癌患者,在二线或后续治疗,可能会考虑在内分泌治疗中加入靶药治疗,是否适合靶药治疗需要基因检测评估,如PIK3CA、AKT1、PTEN等,详见下表整理的针对此类型乳腺癌患者的基因变异与药物。

2、HER2过表达型
1.HER2过表达型乳腺癌约占乳腺癌的15%-20%。
2.治疗方案
1、手术
2、化疗
3、靶向治疗:靶向HER2药物包括抗体类(如曲妥珠单抗、、TKI(如吡咯替尼、拉帕替尼等、、T-Dxd(德曲妥珠单抗、、T-DM1(恩美曲妥珠单抗、等。
对随着技术发展,对于HER2低表达(IHC 2+/ISH-或IHC 1+、乳腺癌患者,也能从ADC抗体偶联药物德曲妥珠单抗中获益。
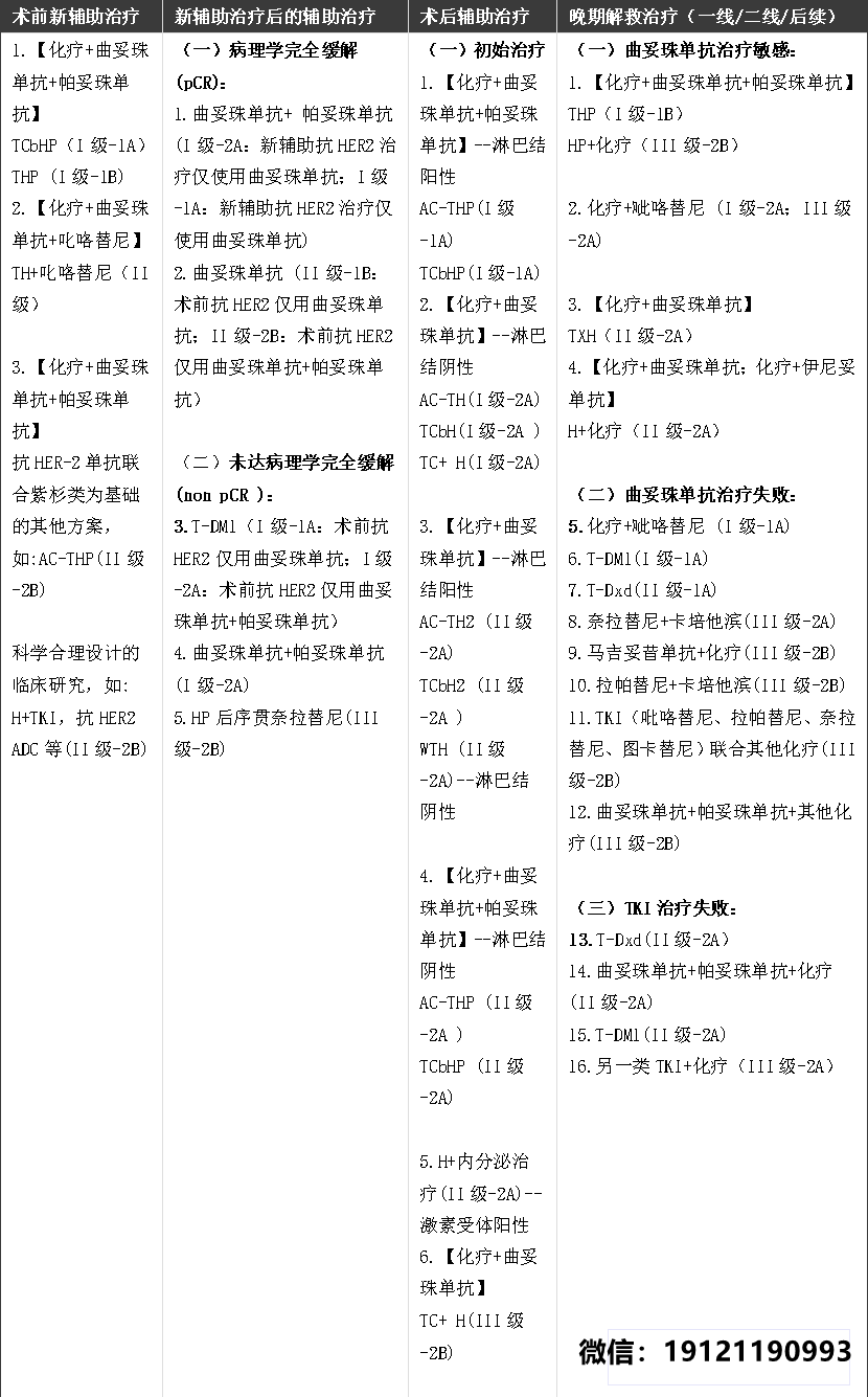
根据乳腺癌CSCO指南推荐,整理的治疗具体方案如下:

3.HER2表达检测
HER2表达是乳腺癌分子分型必检指标,因此推荐所有乳腺癌患者做HER2表达检测(检测平台:免疫组化或原位杂交、;如果检测结果为HER2过表达或HER2低表达可选择对应靶向药物治疗。
3、三阴乳腺癌患者(TNBC)
1.三阴乳腺癌患者(TNBC、约占乳腺癌的15%,预后最差。
2.治疗方案
1、手术
2、化疗
3、靶向治疗:需基因检测评估,如检出BRCA1/2突变,可用PARP抑制剂。
4、免疫治疗:需免疫指标检测,如PD-L1表达。


小Panel、中Panel、大Panel怎么选?
小Panel:通常只包含BRCA1/2基因检测的套餐,包括体系突变和胚系突变,可指导PARP抑制剂的使用,同时,BRCA1/2胚系突变可提供遗传分析。该套餐价格相对最低,但是不能检测到其它指南推荐基因如PALB2、HER2等。
临床意义:靶向治疗指导+遗传分析
中Panel:一般包括几十至一百多个基因,通常会覆盖乳腺癌指南推荐必检获批靶药相关基因HRE2、BRCA1/BRCA2、PALB2、NTRK1/2/3、RET,和BRCA1/2的胚系突变检测(遗传相关、,确认全部覆盖后,建议选择该套餐,性价比相对更高,如考虑免疫治疗可再单独做个PD-L1表达检测。有些中Panel还会包含HRD评分检测,有临床研究发现,HRD评分可指导乳腺癌患者PARP抑制剂的使用,但该适应症目前只在卵巢癌中有获批,在乳腺癌中暂无获批适应症,因此HRD评分的检测针对乳腺癌患者并不是必选项,最主要的是确认套餐中全面覆盖指南推荐基因。
临床意义:靶向治疗指导+遗传分析
大Panel:几百至上千个基因,除了包括指南推荐必检靶药基因和遗传基因检测外,还有一些临床在研药物靶点检测和肿瘤发生发展相关但无靶药的基因检测,同时包含免疫指标PD-L1、MSI和TMB检测,价格相对最高。临床意义:靶向治疗指导+遗传分析+免疫治疗指导
所有乳腺癌患者遗传分析
遗传分析约5%-10%的乳腺癌与遗传相关,30%遗传性乳腺癌患者可检测到特定的致病突变,其中45%为BRCA1突变,35%为BRCA2突变。如果肿瘤患者检出BRCA1/BRCA2任一基因的胚系致病/疑似致病突变,乳腺癌诊疗指南推荐具有血缘关系的亲属做BRCA1/BRCA2基因突变筛查。此外,还有其他基因与乳腺癌和其他癌症的风险增加有关。包括ATM、CDH1、CHEK2、MRE11A、NBN、PALB2、PTEN、RAD50、RAD51C和TP53等基因。检测套餐:有专门针对肿瘤患者的遗传检测Panel,但以上介绍的靶向治疗小、中、大Panel,通常也会包括遗传基因分析,选择基因检测套餐时需确认好这一点,这样就不需再选择专门的遗传Panel检测。适用人群:所有乳腺癌患者
关于更多乳腺癌临床和最新临床指南添加微信领取资料拉入患者交流群微信:19121190993
长按下方二维码